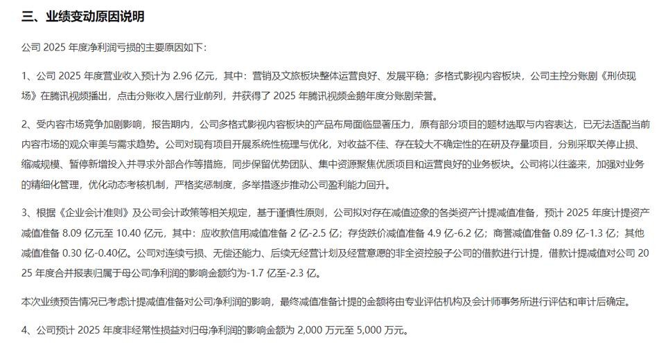
百纳千成重组前计提迷雾与“洗大澡”质疑

当一家企业在重大资产重组前夕,突然对存量资产进行大幅计提减值,资本市场往往会瞬间安静下来,只剩下质疑和揣测的声音。围绕百纳千成重组前大幅计提资产减值的做法,投资者最直观的感受就是不安——这究竟是一次审慎的风险暴露和利润修复,还是一次借机“洗大澡”的财务粉饰行动。正是在这种情绪与理性交织的背景下,我们有必要从资产减值的会计逻辑、重组前后利益格局的变化以及监管视角等多个维度,重新审视类似操作对中小投资者和市场信心的深层影响。
资产减值与“洗大澡”的边界

资产减值本身是一个中性甚至偏审慎的会计工具,按照会计准则,企业需要在资产可收回金额低于账面价值时计提减值,以体现资产的真实可变现能力。合理的减值计提可以防止虚增利润和资产虚胖,从长期看有利于提升报表质量和信息透明度。但问题在于,资产减值的判断高度依赖管理层的预期和假设,主观空间极大,一旦与重大资产重组、业绩承诺、股权激励等敏感事件叠加,就容易出现“口子被放大”的情况——即在一个时间点集中确认过去多年累积的问题,让当期利润被压到极低水平或出现大额亏损,从而为未来年度轻装上阵铺路,这便是市场口中的“洗大澡”。
百纳千成重组背景下的利润再造动机
围绕百纳千成重组前的大幅计提,外界之所以提出“洗大澡”质疑,关键在于时间点与规模的叠加效应。在重组前突然集中处理商誉减值、存货减值或应收账款坏账准备,容易被解读为一种主动压低重组前利润、抬高重组后业绩空间的行为。如果重组完成后,新资产导入、业务协同显现,再叠加重组前已经释放完的负面因素,那么之后几个会计期间的利润增幅便显得格外亮眼。这种“先踩坑再反弹”的利润曲线,对新进入的投资者往往具有强烈的叙事吸引力,但对在重组前长期持股的老股东而言,却可能意味着一次被动的利益重分配——他们为过去积累的问题买单,而未来的业绩修复利好却未必能充分享受。
会计估计调整还是利润操纵

从专业角度看,大幅计提资产减值是否构成“洗大澡”,关键要看三点:一是减值测试的假设是否合理,现金流预测是否存在刻意悲观;二是减值对象和金额与历史经营数据、行业景气度是否匹配;三是重组方案本身是否与减值行为存在明显的利益相关性。如果企业在行业整体尚可、项目尚有可观现金流潜力的前提下,仍然一次性将大额资产“打成废铁”,就难免让人怀疑其中隐藏着利润调节的动机。反之,如果被减值资产长期亏损、目标市场持续萎缩、技术路线明显落后,那么即便金额较大,也可以被解释为对过去激进扩张的一次迟到但必要的纠偏。
典型案例的映射价值
资本市场中,曾有不少企业在重大事项前后被质疑“洗大澡”。某影视传媒公司在并购重组后,多年未达成业绩承诺,最终在一次年度报告中对并购形成的大额商誉集中计提减值,直接将当年利润“打穿”。虽然从会计规范角度看,商誉减值具有不可逆性,可被视为一次性出清风险,但市场更在意的是,这些风险本应在此前几年逐步识别并计提,而非拖到一个关键时间点集中爆雷。在百纳千成的语境下,这类案例的启示在于:即使大幅计提有一定合理性,若缺乏持续、稳定的风险披露机制,而倾向在重组前后“择机释放”,就会严重损害市场对公司治理的信任基线。
投资者视角下的信任溢价与折价
从投资者视角看,真正让人担心的并不是一次性的减值损失,而是企业利用会计裁量进行“节奏型”利润管理。当投资者相信企业会在利润高点少提减值、在重组前或业绩承诺窗口期外多提减值时,报表的可比性和可预测性将显著下降,估值模型的基础被削弱,风险溢价自然会上升。这意味着,哪怕百纳千成重组成功,未来盈利表现向好,市场也可能因对财务真实性的折价,而给予更低的估值倍数。信任一旦被透支,恢复通常需要比利润修复更长的时间和更高的信息透明度成本。
监管与信息披露的约束力量

针对“洗大澡”现象,监管层近年来在信息披露细则与问询制度上不断加码,对大额资产减值的合理性、测算依据、关键参数变动等提出更高要求。对于像百纳千成这样的重组前集中减值情况,监管问询往往聚焦于减值测试模型、产业环境变化、管理层预计的未来现金流情况,以及是否存在与关联方利益输送、业绩对赌重签等行为挂钩。越是能够提供详实披露、清晰解释、经得起专业审查的企业,越有机会化解“洗大澡”的负面舆论压力;而选择模糊披露、语焉不详甚至前后口径不一致的公司,则更容易在二级市场遭遇估值和股价的双重惩罚。
中小股东应如何解读重组前大额减值
对中小股东来说,面对百纳千成重组前的大幅计提,单纯用“好”或“坏”来判断并不可靠,更重要的是拆解其背后的逻辑结构。一方面,需要结合公司以往的业绩波动、资产扩张路径以及行业周期位置,判断减值是否属于对既有风险的合理出清;要关注减值是否与未来的重组方案、估值水平、对赌条款存在明显的利益绑定。如果减值之后,公司资产结构更清晰、坏账压力实质缓解、主业聚焦度明显提升,那么即便短期利润承压,也可能为中长期发展埋下伏笔。反之,如果减值多集中于曾经被大肆包装的并购资产,而重组方案又以“讲新故事”“画大饼”为主,那投资者就需要格外警惕潜在的风险转移和叙事陷阱。
重组与减值之间更健康的关系
从更长远的视角看,重组前的大幅减值不应成为一种“默契的惯例”,而应被纳入企业长期、持续的风险管理框架中。理想状态下,百纳千成这类公司应通过定期的减值测试、前瞻性的资产评估和审慎的并购策略,避免在重组节点集中暴露历史问题。只有当资产减值被视为常态化的风险识别工具,而非一次性利润手术刀时,“洗大澡”的质疑才会逐渐失去市场土壤。对管理层而言,真正值得追求的不是通过一次集中减值“清洗”报表,而是在每个会计期间都对资产质量负责;对投资者而言,也应学会在数字背后辨别动机,在故事之外审视结构。




需求表单